HOME
クラブの概要
スケジュール
教室のご案内
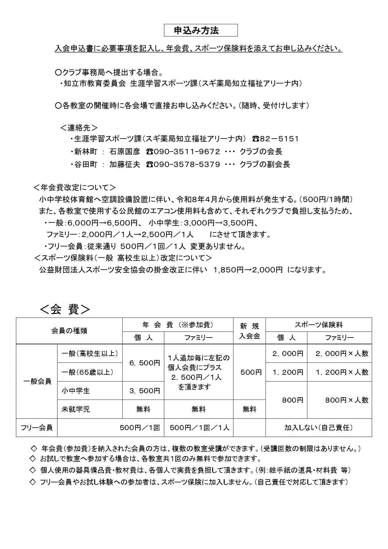
会費
クラブの活動紹介
スタッフ募集
PDFはこちら
令和8年度入会申込書.pdf